Summary
Background
Insulin resistance (IR) constitutes the pivotal pathological hyperlink underlying quite a few metabolic ailments and represents a paramount international well being problem. Flavonoids have demonstrated helpful results on ailments corresponding to most cancers and hypertension by their anti-inflammatory and antioxidant actions. Nevertheless, the connection between dietary flavonoid consumption and IR prevalence stays unclear.
Strategies
The cross-sectional examine utilized inhabitants information from the 2007–2010 and 2017–2018 Nationwide Well being and Vitamin Examination Surveys (NHANES). IR evaluation employed the metabolic rating for insulin resistance (METS-IR). The connection between dietary flavonoid consumption and IR underwent evaluation by weighted generalized linear regression and weighted restricted cubic splines (RCS). The mechanism of flavonoid motion on IR was studied by network pharmacology and molecular docking, and verified in vitro. For the reason that free kind compound didn’t exist, we carried out subsequent experiments utilizing the steady salt kind Cyanidin Chloride.
Outcomes
Our findings revealed statistically vital detrimental associations between Anthocyanidins (P < 0.0001) and Flavanones (P < 0.001) and IR. In the meantime, relative to the minimal focus group, the low focus group (β = −1.39, P = 0.02) and the average focus group (β = −2.84, P = 0.001) of whole flavonol consumption had the potential to scale back METS-IR. RCS confirmed that whole flavonoids, Anthocyanidins, Isoflavone, Flavan-3-ols, Flavanones, Flavones and Flavonols had a nonlinear correlation with IR. In vitro experimentation corroborated these findings: after including anthocyanidins and hesperidin supplementation, glucose uptake was considerably restored in the IR group, ameliorating IR.
Quotation: Sui X, Liu Y, Zhao J, Wang Z, Zhang G (2025) Dietary flavonoids may improve insulin resistance: NHANES, network pharmacological analyses and in vitro experiments. PLoS One 20(12):
e0338100.
https://doi.org/10.1371/journal.pone.0338100
Editor: José M. Alvarez-Suarez, Universidad San Francisco de Quito – Campus Cumbaya: Universidad San Francisco de Quito, ECUADOR
Acquired: April 23, 2025; Accepted: November 18, 2025; Printed: December 5, 2025
Copyright: © 2025 Sui et al. That is an open entry article distributed below the phrases of the Creative Commons Attribution License, which allows unrestricted use, distribution, and replica in any medium, supplied the unique writer and supply are credited.
Knowledge Availability: All information generated or analysed throughout this examine are included in this revealed article (and its Supplementary Information recordsdata).
Funding: This work was funded by the Science and Expertise Co-construction Challenge of the Science and Expertise Division of the Nationwide Administration of Conventional Chinese language Drugs (GZY-KJS-SD-2024-082, awarded to Guiju Zhang).
Competing pursuits: The authors declare that they don’t have any identified competing monetary pursuits or private relationships that would have appeared to affect the work reported in this paper.
1. Introduction
Insulin resistance (IR) denotes a pathological state whereby insulin goal tissues – encompassing the liver, fats and muscle – exhibit markedly diminished responsiveness to insulin alerts [1]. Its core manifestations embody impaired glucose uptake and utilization, inadequate inhibition of liver gluconeogenesis, and uncontrolled lipolysis of adipose tissue [2]. It assumes pivotal significance in the event of assorted metabolic ailments corresponding to kind 2 diabetes mellitus (T2DM) and metabolic syndrome (MetS) [3–4]. Epidemiological research display that the incidence of IR is escalating globally, with roughly 51% of the inhabitants manifesting various levels of IR [5]. In the meantime, current proof signifies that IR constitutes a principal catalyst for cardiovascular ailments (CVD), non-alcoholic fatty liver illness (NAFLD), polycystic ovary syndrome (PCOS), and sure neurodegenerative issues [6]. IR will be precipitated by a number of components, amongst which weight problems represents the paramount and modifiable threat issue. Moreover, genetic components, autoimmune ailments, lipid metabolism issues and environmental components can all induce IR [7]. Oxidative stress, power irritation, mitochondrial dysfunction and irregular sign transduction represent its widespread pathological mechanism [8]. Present remedies for IR embody way of life intervention, behavioral remedy and drug remedy; nonetheless, these remedies retain sure limitations [9–11]. Subsequently, there exists a urgent necessity to establish efficient interventions to deal with IR and associated metabolic ailments.
Flavonoids are pure polyphenols discovered in fruits and greens [12]. Modern investigations have progressively elucidated their outstanding therapeutic potential in most cancers, hypertension and CVD [13–15]. As well as, varied subclasses of flavonoids exhibit key organic actions associated to the pathogenesis of metabolic ailments, encompassing weight problems, T2DM, and hyperlipidemia. For example, a food plan wealthy in anthocyanins can regulate fasting blood glucose and glycated hemoglobin ranges, bettering the prognosis of T2DM sufferers [16–17]. Luteolin attenuates blood glucose and insulin ranges in T2DM rats and improves IR by inhibiting the exercise of α -glucosidase [18]. Complete catechins assimilation reveals inverse correlations with hyperlipidemia manifestation frequencies [19]. Isorlicorice improves IR by up-regulating the expression of insulin signal-related genes in the liver and muscle mass, whereas rising the expression of thermogenic genes, enhancing vitality expenditure, and bettering physique fats mass [20]. Concurrently, flavonoids have potent anti-inflammatory and antioxidant actions, functioning not solely as antioxidants to clear reactive oxygen species (ROS), but in addition constraining regulatory enzymes concerned in the inflammatory course of [21]. Such explorations intimate that flavonoid compounds may function promising candidates for dietary interventions towards IR, whereby a flavonoid-rich food plan can assist forestall sure metabolic ailments.
The investigation endeavored to elucidate associations between dietary flavonoid consumption and IR from a medical perspective utilizing publicly out there information from the Nationwide Well being and Vitamin Examination Survey (NHANES). Network pharmacology evaluation with molecular docking explored mechanistic pathways, culminating in experimental validation to establish novel therapeutic targets for the prevention and therapy of IR.
2. Supplies and strategies
2.1. Knowledge sources and examine inhabitants
Our examine used publicly out there information from the NHANES. NHANES is a nationwide, complicated and multi-stage probabilistic pattern survey carried out by the Nationwide Middle for Well being Statistics (NCHS) to supply well being and vitamin information on the U.S. inhabitants [22]. This analysis utilized complete information and detailed info relating to NHANES information assortment out there through the web site (http://www.cdc.gov/nchs/nhanes.html). This examine has been reviewed and accredited by the NCHS Ethics Evaluate Board, and all members signed knowledgeable consent. The report was ready in accordance with the Strengthening the Reporting of Observational Research in Epidemiology (STROBE) tips for cross-sectional research (Supplementary materials STROBE-nut_checklist).
To discover the potential hyperlink between flavonoid consumption and IR, this examine acquired information from the NHANES database spanning three cycles in 2007–2008, 2009–2010, and 2017–2018, together with a complete of 29,940 members. Following rigorous exclusion standards, together with exclusion of people below 20 years of age and pregnant people, members with lacking metabolic rating for insulin resistance (METS-IR) information, members with lacking flavonoid consumption information, and members with lacking different covariates [such as education level, family poverty income ratio (PIR), smoking, etc.], 3,564 members have been finally included in the examine (Fig 1).
2.2. Evaluation of flavonoid intakes
All dietary consumption information systematically collected in NHANES have been encoded utilizing the USA Division of Agriculture (USDA) Meals and Nutrient Database for Dietary Research (FNDDS) database. The nutrient consumption of every meals was then calculated utilizing the USDA Automated A number of-Go Technique and correlated with particular flavonoid values from the USDA Survey Meals Code Flavonoid Worth Database (Flavonoid Database) [23–24]. We collected information pertaining to dietary flavonoid consumption from the Flavonoid Database for 2007−2010 and 2017−2018. The database comprises detailed info on 29 flavones, delineated into six classes: isoflavones, anthocyanins, flavonols, flavan-3-ols, flavanones, and flavones [25]. This examine leveraged the common of flavonoid consumption from 2 24-hour dietary remembers to outline the ultimate flavonoid consumption. It deserves emphasis that this consumption was ascertained solely by dietary sources and excludes consumption of flavonoid dietary supplements or medicines.
2.3. Evaluation of METS-IR
On this examine, the METS-IR served as the first consequence variable for evaluating particular person IR standing. The calculation formulation is as follows: METS-IR = Ln [(2 × fasting glucose)+fasting triglycerides] × physique mass index/ [Ln (high-density lipoprotein cholesterol) [26]. Amongst them, fasting glucose, fasting triglycerides and HDL information are obtained from the ‘Laboratory Knowledge’ module, which is measured by an computerized biochemical analyzer. Physique mass index (BMI) is calculated by dividing weight (kg) by the sq. of top (m). Top and weight measurements are extracted from the ‘Physique Measures’ part, the place weight quantification happens through Toledo digital scale and top quantification happens through mounted rangefinder.
2.4. Evaluation of covariates
To evaluate the affect of confounding variables on the connection between dietary flavonoid consumption and METS-IR, the examine included the next covariates: Demographic variables corresponding to age, intercourse, race, training, and PIR; way of life components corresponding to alcohol consumption, smoking standing, vitality consumption, and bodily exercise; and illness components corresponding to coronary coronary heart illness, hypertension, and diabetes.
We divided members ages into 20–39 years, 40–59 years, and ≥ 60 years. Ethnicity was categorized into Mexican Individuals, non-Hispanic whites, non-Hispanic blacks, different Hispanics, and different races. Schooling degree was categorized as beneath highschool, highschool or equal, partial college or AA diploma, and college graduate or above. To evaluate the affect of socioeconomic standing on well being outcomes, we utilized the PIR-a core socioeconomic metric in NHANES that quantifies earnings relative to family wants. PIR is calculated because the ratio of whole household earnings to the federally established poverty threshold [27]. In step with U.S. Census Bureau poverty tips and established NHANES literature [28–30], we categorized PIR into three tiers: low (PIR < 1.3), medium (1.3–3.5), and excessive (PIR > 3.5). This classification aligns with federal help eligibility standards whereas optimizing seize of socioeconomic gradients in metabolic illness analysis. Smoking standing was divided into three teams: By no means (smoked lower than 100 cigarettes in life), former (smoked greater than 100 cigarettes in life and don’t smoke in any respect at the moment) and present people who smoke (smoked greater than 100 cigarettes in life and smoke some days or every day). Alcohol consumption was categorized as by no means (had < 12 drinks in lifetime), former (had ≥ 12 drinks in 1 12 months and didn’t drink final 12 months, or didn’t drink final 12 months however drank ≥ 12 drinks in lifetime), delicate (outlined as two drinks a day for males and one for girls), average (three drinks a day for males and two drinks a day for girls, or binge consuming on 2–4 days per day) and heavy (outlined as at the least 4 drinks per day for males, at the least three drinks per day for girls, or binge consuming on at the least 5 days per day) [31]. Bodily exercise (PA) was divided into two ranges: low degree, outlined as lower than 599 metabolic equal (MET) per week; Excessive ranges, outlined as 599 or extra MET per week [32]. When requested “Have you ever ever been instructed you’ve coronary artery illness?” When the reply to the query is “sure,” they’re identified with coronary coronary heart illness. Primarily based on questionnaire and bodily examination outcomes, members have been identified with hypertension in the event that they happy one in every of three standards: (1) imply systolic blood strain ≥ 140 mmHg or imply diastolic blood strain ≥ 90 mmHg; (2) Taking a prescription for hypertension; (3) Hypertension identified by a health care provider or well being skilled. Diabetes is identified if any of the next circumstances are met: (1) physician reported diabetes prognosis, (2) fasting glucose (mmol/l) ≥ 7.0, (3) use of diabetes remedy or insulin [33].
2.5. Statistical evaluation
Provided that NHANES employed a fancy stratified, multi-stage sampling design, we weighted the info in accordance with the NHANES tips in order to acquire statistical outcomes consultant of the general inhabitants. Categorical variables have been analyzed utilizing Chi-square assessments and expressed as proportions (n) and percentages (%) when baseline traits have been analyzed for members; If a steady variable conformed to a standard distribution, it was expressed as imply ± commonplace deviation (SD) and a t-test was used. If it exhibited skewed distribution, it was expressed as median (twenty fifth, seventy fifth percentiles) [M(P25, P75)], and the Shapiro-Wilk check was utilized.
We used a weighted generalized linear regression mannequin to evaluate the connection between flavonoid consumption and the METS-IR, with the very low focus group as a reference. The crude mannequin is untuned. Mannequin 1 was adjusted for intercourse, age, and race. Mannequin 2 included further changes past Mannequin 1 for training, PIR, smoking standing, consuming standing, calorie consumption, PA, hypertension, and coronary atherosclerosis. Weighted restricted cubic splines (RCS) and easy curve becoming have been used to evaluate potential non-linear associations between flavonoid consumption and IR, with threshold results analyzed utilizing log-likelihood ratio testing. As well as, we carried out subgroup analyses and interplay assessments for variables corresponding to intercourse, age, race, training degree, PIR, smoking standing, consuming standing, PA, BMI, hypertension, coronary atherosclerosis, and diabetes. All statistical analyses have been carried out utilizing R software program (model 4.4.1), R packages “RNHANES”, “rms” and “survey”. Utilizing bilateral assessments, P < 0.05 was thought of statistically vital.
2.6. Network pharmacology and molecular docking
2.6.1. Acquisition of differential genes of IR-IS.
RNA sequencing information of IR and insulin-sensitive (IS) adipose tissue samples in the GSE20950 and GSE26637 datasets have been downloaded from NCBI Gene Expression Omnibus (GEO) (https://www.ncbi.nlm.nih.gov/geo/). The Limma package deal in R software program (model 4.3.1) was used to review the differential expression of mRNA. We outlined“Adjusted P <0.05 and log1.3 (fold change) > 1 or log1.3 (fold change) <-1”as the edge for screening differential mRNA expression. To additional discover potential goal capabilities, we carried out Gene Ontology (GO) and Kyoto Encyclopedia of Genes and Genomes (KEGG) purposeful enrichment evaluation on the info.
2.6.2. Screening genes associated to IR.
Weighted correlation network evaluation (WGCNA) was used to display IR-related genes. First, we calculated the Median Absolute Deviation (MAD) of every gene utilizing gene expression profiles, excluded the highest 50% of the genes with the smallest MAD, and eliminated outlier genes and samples utilizing the goodSamplesGenes technique of the R software program package deal WGCNA. WGCNA is additional used to assemble a scale-free co-expression network. sensitivity was set to three. To additional analyze modules, we calculated dissimilarity of module eigen genes, selected a lower line for module dendrogram and merged modules with distances lower than 0.25. The intersection of the obtained genes and IR-IS differential genes represented differential genes related to IR.
2.6.3. Dietary flavonoid-IR associated goal acquisition.
In response to the Database of Flavonoid Values for USDA Meals Codes, 29 dietary flavonoids have been chosen for additional examine. TCMSP database (https://old.tcmsp-e.com/tcmsp.php) was used to investigate 29 dietary flavonoid targets. Concurrently, from PubChem, 29 sorts of dietary flavonoid chemical constructions have been obtained and imported into the SwissTargetPrecision database (http://www.swisstargetprediction.ch/), with a threshold (chance > 0.6) set to acquire a attainable goal for every dietary flavonoid. Compounds with lacking targets have been excluded. Venny R software program package deal was used to attract the Venn diagram of dietary flavonoid targets and IR-related genes. Intersection goal represented Dietary flavonoid-IR associated goal. We quantified prevalence frequencies of all intersecting targets to measure goal vary inside dietary flavonoid.
2.6.4. PPI and gene-gene correlation.
To comprehensively perceive genes and their proteins relationships, we carried out Protein-Protein Interplay (PPI) and gene-gene correlation evaluation of dietary flavonoid-IR associated targets. The STRING database (https://string-db.org/) was used to investigate the obtained dietary flavonoid-IR associated targets for PPI, with the species “Homo sapiens” elected to generate the PPI networks. Minimal required interplay rating was set to 0.4. To discover gene-gene correlations, the R software program pheatmap package deal was used to visualise the correlations displayed by dietary flavonoid-IR associated targets in GSE20950 and GSE26637 datasets. Hub genes have been screened based mostly on PPI and gene-gene correlation outcomes, and the expression ranges of Hub genes in insulin resistance and insulin sensitivity sufferers have been visualized. Subsequently, comprehensively perceive the Hub genes have been enriched by KEGG and GO.
2.6.5. Molecular docking of dietary flavonoid with hub genes.
To judge the dietary flavonoid binding affinity of key genes, the molecular docking technique was used for evaluation. CB – Dock2 (https://cadd.labshare.cn/cb-dock2/php/index.php) was used to simulate dietary flavonoid and the hub genes, with Vina rating mixtures employed to judge ligand-target affinity mixtures. It’s generally accepted {that a} rating < −5.0 kcal/mol signifies a stronger binding interplay between the 2 entities.
Subsequently, a weighted scoring system was employed to judge the interplay energy between flavonoids and potential targets. Initially, the Vina binding vitality (kcal/mol) obtained from molecular docking was linearly remodeled and normalized to a 0–1 scale (with 1 representing the strongest binding affinity). Subsequently, an built-in scoring mannequin was constructed by incorporating three key parameters: 1) the sum of normalized binding energies for every goal; 2) the variety of flavonoid compounds able to binding to every goal (goal frequency); and 3) the protection of flavonoid subclasses (class breadth). The ultimate weighted rating was calculated because the product of those three parameters to quantitatively assess the relative significance of every goal inside the flavonoid interplay network. This multidimensional integration method overcomes the constraints of relying solely on binding vitality or prevalence frequency, enabling a extra complete identification of key targets.
2.7. Impact of dietary flavonoid on IR of 3T3-L1 adipocytes
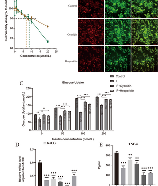
3T3-L1 preadipocytes (Shanghai Fuheng Organic Co., LTD) have been seeded into 12-well plates at a density of 5 × 10⁴ cells per nicely and differentiated into mature adipocytes as beforehand described [34]. To determine an insulin resistance (IR) mannequin, mature adipocytes have been handled with 300 μmol/L palmitic acid for six hours [35]. The IR cells have been then supplemented with cyanidin, chosen as a consultant anthocyanidin because of its prevalence in nature [35], or with hesperidin. Cells have been cultured in full medium containing 0, 50, or 100 nmol/L insulin (CSP001–10, Shanghai Zhong Qiao Xin Zhou Biotechnology) for twenty-four hours.
Mitochondrial membrane potential was assessed utilizing the JC-1 assay equipment (C2006, Beyotime), and glucose uptake was measured utilizing the Glucose Uptake Fluorometric Assay Equipment (E-BC-F041, Elabscience), each in accordance with the producers’ protocols.
For gene expression evaluation, whole RNA was extracted from cells utilizing TRIzol reagent. A complete of 1 μg RNA was reverse-transcribed into cDNA. Quantitative real-time PCR (RT-qPCR) was carried out utilizing SYBR Inexperienced Grasp Combine, with 100 ng of cDNA used as template per response. The mRNA expression degree of PIK3 CG was normalized to β-actin and calculated through the two^–ΔΔCt technique.All cell tradition information are offered as imply ± commonplace deviation from at the least three unbiased experiments. Statistical significance was decided by one-way evaluation of variance (ANOVA) adopted by Tukey’s post-hoc check, utilizing a p-value < 0.05 as the edge for significance.
3. Outcomes
3.1. Baseline traits
Our examine encompassed 3,564 members, comprising 1,824 (51.52%) males and 1,740 (48.48%) females. The typical METS-IR rating for all members was 42.17 ± 0.28. The median consumption of Isoflavones, Anthocyanidins, whole Flavan-3-ols, Flavanones, Flavones, Flavonols and whole flavonols for all topics was 0.02 mg/d, 2.56 mg/d, 19.18 mg/d, 0.64 mg/d, 0.63 mg/d, 14.71 mg/d and 78.39 mg/d, respectively. In response to the focus gradient of whole flavonide consumption, referring to its distribution traits and dietary thresholds, classifications have been: Very low [0,50]mg/d, Low (50,200]mg/d, Medium (200,500]mg/d and Excessive >500mg/d, with median values of twenty-two.48 mg/d, 95.98 mg/d, 324.66 mg/d and 791.59 mg/d respectively. Findings revealed that in contrast with the extraordinarily low flavonoid consumption group, people with larger flavonoid consumption have been extra prone to be aged 40–59, non-Hispanic white, possess larger PIR, obtain superior training ranges, drink much less alcohol, by no means smoke, lack hypertension, keep larger whole calorie consumption and have a better fasting glucose degree. No vital variations existed between teams relating to gender, BMI, PA, hypertension, coronary coronary heart illness (CHD), diabetes, HDL, triglycerides(TG), and fasting insulin (FINS) ranges (Table 1).
3.2. Associations between dietary flavonoid consumption and METS-IR
We employed weighted generalized linear regression mannequin to evaluate the relationships between flavonoid consumption and METS-IR. In Mannequin 2, we comprehensively adjusted for age, intercourse, race, training, PIR, smoking standing, consuming standing, calorie consumption, bodily exercise, hypertension, and coronary atherosclerosis. In contrast with the very low focus group, Anthocyanidins (P < 0.0001) and Flavanones (P < 0.001) in the excessive focus group have been considerably negatively correlated with METS-IR. Notably, in contrast with the very low focus group, the low focus group (β = −1.39, P = 0.02) and the average focus group (β = −2.84, P = 0.001) of whole flavonol consumption had the potential to scale back METS-IR. Development check outcomes confirmed that Anthocyanidins (P for pattern<0.0001) and Flavanones (P for pattern<0.001) had a linear pattern with METS-IR (Table 2).
3.3. The non-linear relationships between flavonoids consumption and METS-IR
We used an RCS to discover the non-linear relationship between flavonoid consumption and METS-IR. The outcomes confirmed that whole flavonoids (P for non-linearity = 0.0115), Anthocyanidins (P for non-linearity = 2.58 × 10−9), Isoflavones (P for non-linearity = 0.0009), Flavan-3-ols (P for non-linearity = 0.0027), Flavanones (P for non-linearity = 0.0008), Flavones (P for non-linearity = 0.0482) and Flavonols (P for non-linearity = 0.0109) had statistically vital nonlinear correlations with METS-IR. Correlations between Isoflavones, Flavones, Flavan-3-ols and METS-IR displayed J-shaped curve, whereas correlations between Anthocyanidins, Flavanones, Flavonols and whole flavones and METS-IR is U-shaped curve. We noticed a detrimental affiliation with METS-IR when whole flavone consumption remained beneath 337.12 mg/d. The METS-IR values have been lowest when Anthocyanidins, Flavan-3-ols and Flavanones have been at 35.34 mg/d, 33.41 mg/d and 29.85 mg/d. METS-IR decreases progressively with rising consumption at lower than 25.78 mg/d in Flavonols. Notably, METS-IR continued to say no with elevated consumption of Isoflavones and Flavones, though the decline decelerated barely (Fig 2).
Fig 2. The affiliation of flavonoid consumption with METS-IR by restricted cubic splines.
Fashions by restricted cubic splines have been adjusted for intercourse, age, race, training, PIR, smoking standing, consuming standing, calorie consumption, bodily exercise, hypertension, and coronary atherosclerosis.
3.4 Subgroup evaluation and interplay assessments
Subgroup evaluation and interplay assessments confirmed that age, intercourse, race, PIR, training, smoking standing, consuming standing, bodily exercise, BMI, hypertension, coronary coronary heart illness, and diabetes didn’t considerably affect the affiliation between whole flavone consumption and METS-IR (P for interplay>0.05) (Table 3). A considerable detrimental correlation between Anthocyanidins and Flavanones and METS-IR. Subsequently, we carried out a further subgroup evaluation on them. The outcomes confirmed that when stratified by intercourse (P for interplay = 0.01) and coronary coronary heart illness (P for interplay = 0.01), vital interactions existed between Anthocyanidins and METS-IR (S1 Table.). In Flavanones subgroup evaluation, we noticed no vital interactions amongst various variables besides gender (P for interplay = 0.003) (S2 Table.). In the meantime, in flavonoid subclass interplay testing, we found that apart from Flavones which doubtlessly influenced the connection between whole flavonoid consumption and IR (P for interplay = 0.04), no vital interactions existed amongst different subclasses (S3 Table.).
3.5. Acquire differential genes associated to IR
Following the aforementioned strategies, 821 IR-IS differential genes have been recognized, comprising 528 up-regulated and 293 down-regulated genes (Figs 3A and 3B). As illustrated in Figs 3C and 3D, GO and KEGG enrichment evaluation revealed these extremely expressed genes take part in neutrophil activation involving immune, leukocyte proliferation, macrophage activation and different immune and inflammatory processes. It’s associated to Toll−like receptor signaling pathway, NF-κB signaling pathway and different signaling pathways. Low expression genes are enriched in fatty acid catabolic processes, carboxylic acid catabolic processes, natural acid catabolic processes and quite a few different lipid metabolism-related processes. It’s associated to AMP-activated protein kinase (AMPK) signaling pathway, FoxO signaling pathway and different signaling pathways. WGCNA recognized a complete of 43 co-expression modules, amongst which 10 modules achieved P-value < 0.05 (Figs 4A–4C). By extracting the genes from these modules, 320 IR-related genes have been obtained. The intersection of IR-related genes and IR-IS differential genes yielded 157 genes representing differential genes associated to IR (Fig 4D).
Fig 3. Acquire differential genes associated to IR.
(A) Differential genes of IR and IS adipose tissue samples from the GSE20950 and GSE26637 datasets volcano maps and (B) warmth maps. (C-D) KEGG pathway enrichment outcomes and GO time period enrichment outcomes of differentially up-regulated and differentially down-regulated genes.
Fig 4. Acquire differential genes associated to IR.
(A) Clustering in accordance with WGCNA’s module vectors. (B) Warmth map of correlation between modules and phenotypes. (C) Scatter plots of correlation between GS and MM for some modules with p < 0.05. (D) Venny diagram of intersection of IR-IS differential genes and IR-related genes, and the ensuing genes are differential genes associated to IR.
3.6. Dietary flavonoid-IR associated goal acquisition
Primarily based on NHANES database analytical outcomes, mixed with TCMSP and SwissTargetPrecision database, we obtained 12 dietary flavonoid associated targets (S4 Table.). As demonstrated in Fig 5A, intersections of every dietary flavonoid goal and differential genes associated to IR have been calculated, with intersection gene prevalence frequencies quantified. As proven in Fig 5B, 5 intersection genes have been recognized. PIK3 CG has the very best prevalence frequency (11 occasions), adopted by MMP9 (7 occasions), SYK (5 occasions), and CDC37 and PRKCB (solely as soon as).
Fig 5. Hub genes of dietary flavonoid-IR associated goal acquisition.
(A) Venny plot of 12 dietary flavonoid targets associated to differential genes to IR. (B) Dietary flavonoid-IR associated targets prevalence bar chart. (C) Dietary flavonoid-IR associated targets PPI plot. (D) Dietary flavonoid-IR associated targets gene-gene correlation warmth map, each horizontal and vertical coordinates characterize genes, in which completely different colours characterize correlation coefficients, purple represents optimistic correlation, blue represents detrimental correlation, the darker the colour signifies the stronger correlation. (E) Violin diagram of the expression of hub genes. (F) GO enrichment evaluation of hub genes. (G) KEGG enrichment evaluation of hub genes.
3.7. Hub genes of dietary flavonoid-IR associated goal acquisition
As proven in Fig 5C, protein interplay outcomes of 5 dietary flavonoid-IR associated targets demonstrated shut interactions amongst PIK3 CG, MMP9, SYK and PRKCB, whereas CDC37 exhibited no interactions with another protein. In the meantime, gene-gene correlation (Fig 5D) confirmed that PIK3 CG, MMP9, SYK and PRKCB have been positively correlated with one another in gene expression, whereas CDC37 confirmed no vital correlations with the opposite 4 genes. Subsequently, combining PPI, gene-gene correlation outcomes and gene prevalence frequency, we screened PIK3 CG, MMP9, SYK and PRKCB as hub genes of dietary flavonoid-IR associated targets. We visualized the expression ranges of hub genes in insulin-resistant and insulin-sensitive sufferers in the GSE20950 and GSE26637 dataset, and discovered that PIK3 CG, MMP9, SYK, and PRKCB have been considerably overexpressed in the fats of insulin-resistant sufferers (Fig 5E). In response to KEGG and GO enrichment evaluation, it may be seen that hub genes take part in optimistic regulation of sign transduction, inflammatory response and different organic processes (Figs 5F and 5G, S4 Fig.). It additionally participates in the regulation of NF-κB signaling pathway, PI3K-Akt signaling pathway and different signaling pathways.
3.8. Molecular docking of hub genes with 12 dietary flavonoid species
Constructing upon intersection outcomes of dietary flavonoid and hub genes, we carried out molecular docking simulations of PIK3 CG, MMP9, SYK, and PRKCB with 12 dietary flavonoid species to judge their interplay potential. As proven in Table 4 and Figs 6A–6D, the vina rating of PIK3 CG and apigenin is −8.8, that of cyanidin is −8.5, and that of delphinidin is −8.0. The vina rating with eriodictyol is −8.5. Docking analyses of dietary flavonoids with the remaining 7 targets of PIK3 CG are proven in S1 Fig. As illustrated in Figs 6E and 6F, MMP9 demonstrated vina rating of −9.4 with (+)-gallocatechin and −10.4 with luteolin. The outcomes of dietary flavonoid docking with the opposite 5 goal MMP9 are proven in S2 Fig. As depicted in Fig 6G, PRKCB and quercetin yielded a vina rating of −9.3. As proven in Fig 6H, the vina rating of SYK and genistein was −7.7, with docking outcomes of dietary flavonoid towards the remaining 4 SYK targets displayed in S2 Fig. The outcomes of the molecular docking examine of Cyanidin and Hesperetin with dietary flavonoids are proven in S3 Fig.
Fig 6. Evaluation of binding potential of hub genes and dietary flavonoids.
(A-D) Molecular docking of PIK3 CG with apigenin, cyandin, delphinidin and eriodictyol. (E-F) MMP9 is docked to the molecules of (+)-gallocatechin and luteolin. (G) Molecular docking of PRKCB with quercetin. (H) Molecular docking of SYK with genistein.
As offered in Table 5, the weighted evaluation revealed that PIK3 CG scored considerably larger (290.4) than different targets (SYK 27.6, MMP9 26.1, PRKCB 0.41). This dominance stemmed from its broad-spectrum binding properties. Though the binding vitality of particular person compounds was not optimum, its systematic multi-compound and multi-subclass synergistic results established it because the core goal. Whereas SYK and MMP9 exhibited sturdy binding energies, their comparatively slender motion spectra resulted in considerably decrease weighted scores. These findings counsel that the PI3K-Akt pathway may function the first hub for flavonoids in bettering insulin resistance, with SYK and MMP9 doubtlessly taking part in auxiliary regulatory roles.
3.9. Cyanidin and hesperidin improve IR in adipocytes at an in vitro
Cross-sectional outcomes confirmed that anthocyanidins and Flavanones have been considerably correlated with IR, whereas hesperidin represented a Flavanones compound current in exceptionally elevated concentrations in citrus fruits. Consequently, we chosen these two bioactive compounds as subsequent investigational targets. We used CCK-8 cell viability assay to investigate the results of cyanidin and hesperidin on the cell viability of 3T3-L1 adipocytes (Fig 7A). To bypass loss of life interference with glucose uptake evaluation, we selected concentrations beneath IC10 for subsequent research. IR cell fashions obtained 7µmol/L cyanidin or 9 µmol/L hesperidin, respectively, and have been cultured in full tradition medium containing 0, 50 and 100nmo/L insulin for 24h. JC-1 outcomes confirmed that the mitochondrial membrane potential of cells elevated after the addition of cyanidin and hesperidin (Fig 7B). As proven in Fig 7C, management group glucose uptake elevated proportionally with insulin concentrations, whereas IR group glucose uptake decreased considerably in contrast with the management group at equal insulin content material. Following cyanidin and hesperidin administration, glucose uptake recovered considerably throughout various insulin concentrations in contrast with IR group, reflecting improved IR. Additional experimental outcomes demonstrated that, in addition to cyanidin and hesperetin, the opposite three flavonoids (kaempferol, luteolin, and myricetin) additionally considerably lowered PIK3 CG mRNA ranges (Fig 6D) and decreased TNF-α secretion in the tradition supernatant (Fig 6E) at a focus of 5μmol/L. These findings counsel that dietary flavonoids may share a standard mechanism in ameliorating insulin resistance, doubtlessly by their anti-inflammatory results.
Fig 7. Anthocyanidins and hesperidin improved insulin resistance of 3T3-L1 mature adipocytes.
(A) Results of anthocyanidins and hesperidin on cell viability of 3T3-L1 mature adipocytes. (B) Results of anthocyanidins and hesperidin on mitochondrial membrane potential of 3T3-L1 mature adipocytes. (C) Glucose uptake of 3T3-L1 mature adipocytes in management group, IR group and anthocyanidins and hesperidin stimulated teams below completely different insulin concentrations.
4. Dialogue
This examine built-in the NHANES database with network pharmacology to analyze the connection between dietary flavonoid consumption and IR, demonstrating a considerable inverse affiliation between consumption of Anthocyanidins and Flavanones and METS-IR following adjustment for baseline traits, way of life variables, and comorbidities. Moreover, the RCS curves reveal nonlinear correlations between whole flavonoids, Anthocyanidins, Isoflavones, Flavan-3-ols, Flavanones, Flavones and Flavonols and METS-IR parameters. In vitro experiments corroborated these findings, whereby anthocyanidins and hesperidin supplementation considerably restored glucose uptake in IR teams, ameliorating IR.
Latest analysis has proven rising scientific curiosity in pure flavonoids derived from dietary sources owing to their anti-inflammatory, antioxidant and enchancment of lipid metabolism [36–37]. Intensive investigations have established that flavonoids possess appreciable therapeutic potential for stopping and treating varied metabolic ailments. A cross-sectional examine by Wan et al. confirmed that flavonoid consumption was negatively correlated with the prevalence of hyperlipidemia [38]. Catechins in inexperienced tea can considerably cut back serum whole ldl cholesterol (TC) and low density lipoprotein (LDL) ldl cholesterol concentrations, proving important for well being promotion [39]. Nagarajan Maharajan et al. equally characterised the therapeutic potential of flavonoid compounds in fatty liver illness related to metabolic dysfunction [40]. Our examine elaborated its position in IR from a number of views, findings according to Yurtseven Ok et al. [41].
Anthocyanins represent a specialised subclass of flavonoids, whereas flavanones – exemplified by hesperetin and naringenin – characterize predominant bioactive constituents attribute of citrus fruits. Each classes demonstrated formidable antioxidant efficacy by reactive oxygen species (ROS) and augmentation of endogenous antioxidant defenses, together with superoxide dismutase and glutathione peroxidase. Investigations have established that anthocyanin-enriched dietary sources, corresponding to blueberries or cherries, successfully suppress liver fats manufacturing, improve liver lipid oxidation and clearance, whereas modulating peroxisome proliferator-activated receptor expression [42]. Notably, the principal metabolite of anthocyanins, cyanidin-3-O-glucoside (C3G), has demonstrated Nrf2/ARE pathway activation, consequently amplifying mobile antioxidant response [43]. Chen, Qiu et al. ‘s examine discovered that 12 weeks hesperidin administration considerably attenuated fasting blood glucose and fasting insulin ranges in ob/ob mice, and enhanced insulin sensitivity. Moreover, this intervention diminished macrophage activation biomarkers Nos2 and Ptgs2 expression in mouse groin white adipose tissue (WAT) [44]. Power low-grade irritation, pushed by adipose tissue macrophage infiltration and pro-inflammatory cytokines corresponding to tumor necrosis issue (TNF)-α and interleukin (IL)-6, exacerbates insulin resistance. Anthocyanins inhibit NF-κB activation by inhibiting i-κB kinase (IKK) phosphorylation, thereby decreasing cytokine secretion [45]. These results doubtlessly function by macrophage polarization modulation towards the anti-inflammatory M2 phenotype. Accumulating proof highlights anthocyanins’ pivotal position in reshaping intestine microbiota composition. In overweight people, anthocyanin supplementation will increase the abundance of Ackermansia mucophilus and bifidobacteria, strains correlated with improved intestinal barrier operate and lowered endotoxemia [46].
Apparently, our RCS outcomes demonstrated that particular J-shaped associations between Isoflavones, Flavones, Flavan_3_ols with METS-IR. This relationship signifies that IR resistance threat reveals progressive attenuation similar to elevated consumption of those bioactive compounds inside outlined parameters; nonetheless, this helpful trajectory plateaus upon exceeding optimum consumption thresholds. We postulate that this phenomenon doubtlessly displays dose-dependent receptor saturation impact, whereby flavonoid substances improve insulin sensitivity by activating particular molecular targets [e.g., AMPK, peroxisome proliferator-activated receptor gamma (PPARγ)] or inhibiting inflammatory signaling (e.g., NF-κB). Nonetheless, these therapeutic mechanisms exhibit inherent threshold limitations. Hardie’s investigation confirmed that AMPK phosphorylation attained most activation at particular concentrations, past which additional dose escalation didn’t elicit further enzymatic stimulation [47]. Secondly, bioavailability and metabolic restriction represent believable explanations for these observations. Flavonoid oral bioavailability stays characteristically suboptimal, being contingent upon intestinal flora into lively kinds, whereas intestinal transporters [such as sodium-glucose transporter 1 (SGLT1)] possess restricted uptake capability for flavonoids. At excessive doses, the unabsorbed protocompound enters the colon immediately and may be over-degraded by the flora into inactive metabolites [48–49]. Concurrently, our investigations revealed that Anthocyanidins, Flavanones, Flavonols and whole flavones confirmed U-shaped curves with METS-IR. This may emanate from bidirectional regulation of anti-oxidation and pro-oxidation. Reasonable flavonoid concentrations attenuate oxidative stress by clearing ROS, however extreme doses may set off reverse results: extraordinarily excessive concentrations of flavonoids can generate reactive oxygen species in the presence of steel ions, counteracting their antioxidant results [50]. Extended publicity to elevated concentrations may moreover suppress endogenous antioxidant enzyme expression, compromising the organism’s intrinsic oxidative protection capabilities [51]. Nevertheless, additional analysis is required in the long run to clarify the underlying mechanism.
To additional elucidate the underlying mechanisms by which flavonoids ameliorate IR, we carried out a complete network pharmacological evaluation. GO enrichment evaluation confirmed that the neutrophil activation pathway, which regulates immunity, macrophage activation and fatty acid metabolism, constitutes the principal molecular mechanism of flavonoid anti-IR results. KEGG evaluation revealed that NF-κB, insulin pathway and AMPK pathway characterize pivotal therapeutic targets for flavonoid substances. Accumulating proof signifies that power low-grade irritation of adipose tissue constitutes a trademark characteristic of numerous metabolic ailments, together with IR. Throughout irritation, lipid metabolism in adipose tissue turns into progressively dysfunctional, characterised by intensive pro-inflammatory cell infiltration and excessive cytokine focus, and particular inflammatory alerts such because the NF-κB pathway are an vital a part of this course of [52]. Functioning as an vitality sensor, AMPK induces AMPK and different molecules corresponding to PI3K/Akt, NADPH oxidase 4 (NOX4) and NF-κB in the course of IR, enhancing mobile glucose uptake capability [53]. Our examine discovered that genes exhibiting diminished expression have been predominantly enriched inside AMPK pathway, suggesting that adipose tissue in IR sufferers has misplaced the protecting impact of AMPK. General, the enrichment evaluation of those differentially expressed genes demonstrated the involvement of immune cell-mediated irritation and irregular fatty acid metabolism in adipose tissue of IR sufferers, in addition to the failure of protecting components corresponding to AMPK. Via built-in evaluation of all insulin resistance-related differentially expressed genes and their intersection with 12 dietary flavonoid-associated genes, we recognized 5 overlapping key genes. Amongst them, PIK3 CG exhibited essentially the most ubiquitous distribution sample, adopted by MMP9 and SYK, indicating that PIK3 CG, MMP9 and SYK doubtless characterize common targets for varied dietary flavonoid enhancements in IR course of, which aligns with earlier research [54–55]. The PPI network evaluation demonstrated sturdy interactions amongst PIK3 CG, MMP9, SYK and PRKCB. KEGG and GO enrichment evaluation revealed that these 4 genes have been considerably enriched in inflammatory response and NF-κB signaling pathway, corroborating the pathological basis of IR brought on by low-grade irritation in adipose tissue. Earlier investigations demonstrated that the abundance of infiltrating pro-inflammatory macrophages was considerably lowered in adipose tissue and liver of overweight mice with Pik3 cg (-/-), resulting in suppression of the inflammatory response in these tissues, establishing PIK3 CG as a promising therapeutic goal for insulin resistance and kind 2 diabetes [56]. In response to the examine of Li S et al., inhibition of PIK3 CG/p65/MMP9 signaling can alleviate LPS-induced inflammatory harm [57]. IR reveals shut correlation with power low-grade irritation ensuing from irregular macrophage infiltration into adipose tissue. Subsequently, the Syk-PI3K axis-mediated polarization of immunosuppressive macrophages to ameliorate pro-inflammatory phenotype macrophage infiltration may characterize a novel therapeutic technique for IR enchancment [58]. Impaired mitochondrial respiratory exercise can precipitate IR improvement, incessantly manifesting as a declined mitochondrial membrane potential. Research have proven that the activation of PRKCB negatively regulates mitochondrial vitality standing and inhibits autophagy. PRKCB inhibition can improve mitochondrial membrane potential [59–60], doubtlessly bettering mobile vitality metabolism and subsequently assuaging IR. Our examine used molecular docking strategies to determine sturdy correlations between PIK3 CG, MMP9, SYK, PRKCB and 12 dietary flavonoids, suggesting that these genes may function key targets for dietary flavonoid enchancment of IR.
Primarily based upon NHANES examine findings, anthocyanidins and hesperidin have been chosen as consultant dietary flavonoid compounds for in vitro experimental validation. Serving as a essential biomarker for mitochondrial operate and mobile energetic standing, mitochondrial membrane potential represents an indispensable parameter in metabolic evaluation. Earlier research have established that IR of adipocytes is manifested as impairment of mitochondrial membrane potential [61]. For the aim of inspecting dietary flavonoid-mediated restoration of mitochondrial membrane potential, JC-1 staining was applied. Experimental information revealed that the mitochondrial membrane potential of 3T3-L1 adipocytes in the IR group exhibited elevated mitochondrial membrane potential subsequent to anthocyanidin or hesperidin therapy, implying these bioactive compounds possess IR-mitigating properties. In response to Cremonini et al., anthocyanins counteracted high-fat diet-induced modifications in mitochondrial dynamics, biogenesis, and thermogenesis in subcutaneous white adipose tissue (sWAT) of mice, representing a believable mechanism for his or her enchancment in IR [62]. Via Glucose Uptake Fluorometric Assay, anthocyanidins or hesperidin administration yielded partial glucose uptake restoration in comparison with the IR group at similar insulin concentrations, although values remained suboptimal relative to manage group. This phenomenon doubtless correlates with dietary flavonoid period and dose. The aforementioned experimental proof conclusively establishes that anthocyanidins or hesperidin efficiently reverse insulin resistance and mitochondrial impairment in 3T3-L1 adipocytes.
A essential consideration in deciphering our findings issues whether or not the concentrations employed in cell experiments (7 μmol/L anthocyanidins and 9 μmol/L hesperidin) are physiologically related. Whereas typical plasma flavonoid ranges following dietary consumption vary between 0.1–1 μmol/L, a number of traces of proof substantiate the organic significance of our chosen doses. First, though flavonoids exhibit comparatively low systemic bioavailability, they may accumulate preferentially in metabolically lively tissues like adipose by enterohepatic recycling and lipophilic partitioning. This tissue-specific accumulation may yield localized concentrations exceeding plasma ranges by 5–10 fold. Second, medical trials utilizing pharmacologic doses of purified anthocyanin extracts (500–1000 mg/day) report peak plasma concentrations of 5–10 μmol/L, immediately overlapping with our experimental vary. Third, even when mother or father compounds bear fast metabolic transformation, their bioactive derivatives display insulin-sensitizing results at nanomolar concentrations. From a translational perspective, whereas reaching sustained 7–9 μmol/L systemic concentrations by typical dietary patterns stays difficult, focused dietary interventions may method these ranges. For example, consumption of 300 g of blueberries, which offers 500 mg anthocyanins or nutraceutical preparations using citrus peel (wealthy in hesperidin) has demonstrated the capability to transiently elevate plasma concentrations into the pharmacologically lively vary. These observations counsel our experimental circumstances may mannequin high-dose supplementation situations or localized tissue accumulation.
Our examine presents a number of limitations: First, this cross-sectional design precluded dedication of causal relationships between flavonoid consumption and IR. Second, dietary flavonoid consumption quantification based mostly on 24-hour dietary recall, doubtlessly introduces recall bias. Thirdly, evaluation of whole flavonoids-IR associations was constrained by the completeness of publicity measurements in the NHANES database, stopping complete decision of complicated correlations and potential interactions amongst varied subcategories. Future analysis ought to combine multi-center cohort information and apply devoted strategies for publicity mixtures to elucidate synergistic/antagonistic mechanisms of flavonoid subclasses. Concurrently, this examine relied predominantly on on-line information units for evaluation and solely carried out experimental validation solely in vitro. Future research ought to make use of superior strategies to review PIK3 CG, MMP9, SYK and PRKCB expression ranges in populations and study dietary flavonoid results on these goal genes in people. Regardless of these limitations, our built-in method – combining inhabitants information, network pharmacology, and purposeful validation – offers compelling proof that dietary flavonoids, significantly anthocyanidins and flavanones, may function efficient adjunct therapies for IR. The identification of PIK3 CG, MMP9 and SYK as conserved molecular targets affords mechanistic insights for creating focused dietary interventions.
5. Conclusion
Our outcomes display that flavonoid consumption reveals an inverse associateion IR threat. This highlights the potential significance of flavonoid consumption in weight problems and IR administration, offering helpful info for tailoring dietary intervention methods for IR therapy. Nevertheless, to determine definitive causal relationships between flavonoids and IR, future large-scale potential cohort research or randomized managed trials are warranted.
Supporting info
S1 Table. Subgroup evaluation between anthocyanidins and METS-IR.
Very low: [0,0.15]mg/d, Low: (0.15,2.36]mg/d, Reasonable: (2.36,13.6]mg/d, Excessive: > 13.6mg/d Adjusted by age, intercourse, race, training, PIR, smoking standing, consuming standing, caloric consumption, bodily exercise, coronary coronary heart illness, and hypertension.
https://doi.org/10.1371/journal.pone.0338100.s005
(XLSX)
S2 Table. Subgroup evaluation between flavanones and METS-IR.
Very low: [0,0.1]mg/d, Low: (0.1,1]mg/d, Reasonable: (1,20]mg/d, Excessive: > 20mg/d.Adjusted by age, intercourse, race, training, PIR, smoking standing, consuming standing, caloric consumption, bodily exercise, coronary coronary heart illness, and hypertension.
https://doi.org/10.1371/journal.pone.0338100.s006
(CSV)
S3 Table. Take a look at for the interplay between flavonoid subclasses and whole flavonoid consumption.
Adjusted by age, intercourse, race, training, PIR, smoking standing, consuming standing, caloric consumption, bodily exercise, coronary coronary heart illness, and hypertension. Complete Sum of all 29 flavonoids: [0,50]mg/d, (50,200]mg/d, (200,500]mg/d, > 500mg/d. Complete Anthocyanidins: [0,0.15]mg/d, (0.15,2.36]mg/d, (2.36,13.6]mg/d, > 13.6mg/d. Complete Isoflavones: [0,0]mg/d, (0.001,0.015]mg/d, (0.02,0.1]mg/d, > 0.1mg/d. Complete Flavan_3_ols: [0,5.3]mg/d, (5.03,17]mg/d, (17,170] mg/d, > 170mg/d. Complete Flavanones: [0,0.1]mg/d, (0.1,1]mg/d, (1,20]mg/d, > 20mg/d. Complete Flavones: [0,0.2]mg/d, (0.2,0.6]mg/d, (0.6,1.2]mg/d, > 1.2mg/d. Complete Flavonols: [0,8]mg/d, (8,14]mg/d, (14,24]mg/d, > 24mg/d.
https://doi.org/10.1371/journal.pone.0338100.s007
(DOCX)
References
- 1.
Armutcu F, McCloskey E. Insulin resistance, bone well being, and fracture threat. Osteoporos Int. 2024;35(11):1909–17. pmid:39264439 - 2.
Rivas AM, Nugent Ok. Hyperglycemia, insulin, and insulin resistance in sepsis. Am J Med Sci. 2021;361(3):297–302. - 3.
Elkanawati RY, Sumiwi SA, Levita J. Influence of Lipids on Insulin Resistance: Insights from Human and Animal Research. Drug Des Devel Ther. 2024;18:3337–60. pmid:39100221 - 4.
Goh LPW, Sani SA, Sabullah MK, Gansau JA. The Prevalence of Insulin Resistance in Malaysia and Indonesia: An Up to date Systematic Evaluate and Meta-Evaluation. Medicina (Kaunas). 2022;58(6):826. pmid:35744089 - 5.
Fazio S, Affuso F, Cesaro A, Tibullo L, Fazio V, Calabrò P. Insulin Resistance/Hyperinsulinemia as an Impartial Threat Issue That Has Been Ignored for Too Lengthy. Biomedicines. 2024;12(7):1417. pmid:39061991 - 6.
Petersen MC, Shulman GI. Mechanisms of insulin motion and insulin resistance. Physiol Rev. 2018;98(4):2133–223. - 7.
James DE, Stöckli J, Birnbaum MJ. The aetiology and molecular panorama of insulin resistance. Nat Rev Mol Cell Biol. 2021;22(11):751–71. pmid:34285405 - 8.
Diaz-Vegas A, Madsen S, Cooke KC, Carroll L, Khor JXY, Turner N, et al. Mitochondrial electron transport chain, ceramide, and coenzyme Q are linked in a pathway that drives insulin resistance in skeletal muscle. Elife. 2023;12:RP87340. pmid:38149844 - 9.
Papakonstantinou E, Oikonomou C, Nychas G, Dimitriadis GD. Results of Food plan, Way of life, Chrononutrition and Various Dietary Interventions on Postprandial Glycemia and Insulin Resistance. Vitamins. 2022;14(4):823. pmid:35215472 - 10.
Li M, Chi X, Wang Y, Setrerrahmane S, Xie W, Xu H. Tendencies in insulin resistance: insights into mechanisms and therapeutic technique. Sign Transduct Goal Ther. 2022;7(1):216. pmid:35794109 - 11.
Ziqubu Ok, Mazibuko-Mbeje SE, Dludla PV. Regulation of adipokine and batokine secretion by dietary flavonoids, as a potential therapeutic method for weight problems and its metabolic problems. Biochimie. 2025;230:95–113. pmid:39551425 - 12.
Panche AN, Diwan AD, Chandra SR. Flavonoids: an outline. J Nutr Sci. 2016;5:e47. pmid:28620474 - 13.
Gutiérrez-Cuevas J, López-Cifuentes D, Sandoval-Rodriguez A, García-Bañuelos J, Armendariz-Borunda J. Medicinal Plant Extracts towards Cardiometabolic Threat Elements Related to Weight problems: Molecular Mechanisms and Therapeutic Targets. Prescribed drugs (Basel). 2024;17(7):967. pmid:39065815 - 14.
Gouveia HJCB, Urquiza-Martínez MV, Manhães-de-Castro R, Costa-de-Santana BJR, Villarreal JP, Mercado-Camargo R, et al. Results of the Therapy with Flavonoids on Metabolic Syndrome Parts in People: A Systematic Evaluate Specializing in Mechanisms of Motion. Int J Mol Sci. 2022;23(15):8344. pmid:35955475 - 15.
Chen L, Cao H, Huang Q, Xiao J, Teng H. Absorption, metabolism and bioavailability of flavonoids: a assessment. Crit Rev Meals Sci Nutr. 2022;62(28):7730–42. pmid:34078189 - 16.
Kozłowska A, Nitsch-Osuch A. Anthocyanins and Kind 2 Diabetes: An Replace of Human Examine and Medical Trial. Vitamins. 2024;16(11):1674. - 17.
Liu Y, Li D, Zhang Y, Solar R, Xia M. Anthocyanin will increase adiponectin secretion and protects towards diabetes-related endothelial dysfunction. Am J Physiol Endocrinol Metab. 2014;306(8):E975–88. pmid:24595303 - 18.
Wu L, Niu Y, Liu F, Tian J, Ma Z, Yang J, et al. Flavonoids of Mao Jian Inexperienced Tea Ameliorate Glycemic Metabolism in Kind-2-Diabetic Rats through AMPK Signaling Pathways and Intestine Microbiota Regulation. Meals. 2025;14(13):2402. pmid:40647154 - 19.
Wan Y, Ma D, Yu L, Tian W, Wang T, Chen X, et al. The associations between dietary flavonoid consumption and hyperlipidemia: information from the nationwide well being and vitamin examination survey 2007-2010 and 2017-2018. Entrance Nutr. 2024;11:1374970. pmid:38883860 - 20.
Lee Y, Kwon E-Y, Choi M-S. Dietary Isoliquiritigenin at a Low Dose Ameliorates Insulin Resistance and NAFLD in Food plan-Induced Weight problems in C57BL/6J Mice. Int J Mol Sci. 2018;19(10):3281. pmid:30360437 - 21.
Hassanpour SH, Doroudi A. Evaluate of the antioxidant potential of flavonoids as a subgroup of polyphenols and partial substitute for artificial antioxidants. Avicenna J Phytomed. 2023;13(4):354–76. pmid:37663389 - 22.
Fang M, Wang D, Coresh J, Selvin E. Tendencies in Diabetes Therapy and Management in U.S. Adults, 1999-2018. N Engl J Med. 2021;384(23):2219–28. pmid:34107181 - 23.
Sebastian RS, Wilkinson Enns C, Goldman JD, Martin CL, Steinfeldt LC, Murayi T, et al. A New Database Facilitates Characterization of Flavonoid Consumption, Sources, and Optimistic Associations with Food plan High quality amongst US Adults. J Nutr. 2015;145(6):1239–48. pmid:25948787 - 24.
Taylor S, Korpusik M, Das S, Gilhooly C, Simpson R, Glass J, et al. Use of Pure Spoken Language With Automated Mapping of Self-reported Meals Consumption to Meals Composition Knowledge for Low-Burden Actual-time Dietary Evaluation: Technique Comparability Examine. J Med Web Res. 2021;23(12):e26988. pmid:34874885 - 25.
Sebastian RS, Fanelli Kuczmarski MT, Goldman JD, Moshfegh AJ, Zonderman AB, Evans MK. Normal Consumption of Flavonoids Is Inversely Related to Metabolic Syndrome in African American and White Males however Not Females in Baltimore Metropolis, Maryland, USA. Vitamins. 2022;14(9):1924. pmid:35565891 - 26.
Su W, Wang J, Yu S, Chen Ok, Gao Z, Tang X, et al. Metabolic Rating for Insulin Resistance, a novel rating to judge insulin sensitivity, is related to the urinary albumin-to-creatinine ratio in Chinese language adults: A cross-sectional REACTION examine. J Diabetes Investig. 2022;13(7):1222–34. pmid:35220678 - 27.
Galobardes B, Smith GD, Lynch JW. Systematic assessment of the affect of childhood socioeconomic circumstances on threat for heart problems in maturity. Ann Epidemiol. 2006;16(2):91–104. pmid:16257232 - 28.
Ali MK, Bullard KM, Beckles GL, Stevens MR, Barker L, Narayan KMV, et al. Family earnings and heart problems dangers in U.S. youngsters and younger adults: analyses from NHANES 1999-2008. Diabetes Care. 2011;34(9):1998–2004. pmid:21868776 - 29.
U.S. Census Bureau. Annual social and financial complement (ASEC) to the present inhabitants survey (CPS). http://www.census.gov/hhes/www/poverty/index.html. Accessed 2023 October 1. - 30.
Zu S, Yang M, Li X, Wu H, Li X, Fan Y, et al. Flavonoids consumption and weight-adjusted waist index: insights from a cross-sectional examine of NHANES. Entrance Nutr. 2024;11:1400726. pmid:38957872 - 31.
Rattan P, Penrice DD, Ahn JC, Ferrer A, Patnaik M, Shah VH, et al. Inverse Affiliation of Telomere Size With Liver Illness and Mortality in the US Inhabitants. Hepatol Commun. 2022;6(2):399–410. pmid:34558851 - 32.
Castro-Barquero S, Ruiz-León AM, Sierra-Pérez M, Estruch R, Casas R. Dietary Methods for Metabolic Syndrome: A Complete Evaluate. Vitamins. 2020;12(10):2983. pmid:33003472 - 33.
Mahemuti N, Jing X, Zhang N, Liu C, Li C, Cui Z. Affiliation between systemic immunity-inflammation index and hyperlipidemia: a population-based examine from the NHANES (2015-2020). Vitamins. 2023;15(5):1177. - 34.
Koh E, Kim B, Choi Ok. Torreya nucifera seed oil improves 3T3-L1 adipocyte differentiation. BMC Complement Med Ther. 2021;21(1):255. pmid:34620154 - 35.
Muscarà C, Molonia MS, Speciale A, Bashllari R, Cimino F, Occhiuto C, et al. Anthocyanins ameliorate palmitate-induced irritation and insulin resistance in 3T3-L1 adipocytes. Phytother Res. 2019;33(7):1888–97. pmid:31155812 - 36.
Mani R, Natesan V. Chrysin: Sources, helpful pharmacological actions, and molecular mechanism of motion. Phytochemistry. 2018;145:187–96. pmid:29161583 - 37.
Wang Y, Liu X-J, Chen J-B, Cao J-P, Li X, Solar C-D. Citrus flavonoids and their antioxidant analysis. Crit Rev Meals Sci Nutr. 2022;62(14):3833–54. pmid:33435726 - 38.
Wan Y, Ma D, Yu L, Tian W, Wang T, Chen X, et al. The associations between dietary flavonoid consumption and hyperlipidemia: information from the nationwide well being and vitamin examination survey 2007-2010 and 2017-2018. Entrance Nutr. 2024;11:1374970. pmid:38883860 - 39.
Soussi A, Gargouri M, Magné C, Ben-Nasr H, Kausar MA, Siddiqui AJ, et al. (-)-Epigallocatechin gallate (EGCG) pharmacokinetics and molecular interactions in the direction of amelioration of hyperglycemia, hyperlipidemia related hepatorenal oxidative damage in alloxan induced diabetic mice. Chem Biol Work together. 2022;368:110230. pmid:36309138 - 40.
Maharajan N, Vijayakumar KA, Cho G-W. Therapeutic potential of the flavonoid compound Licochalcone D in metabolic dysfunction-associated steatotic liver illness. Biochem Biophys Res Commun. 2025;744:151216. pmid:39721362 - 41.
Yurtseven Ok, Yücecan S. Exploring the Potential of Epigallocatechin Gallate in Combating Insulin Resistance and Diabetes. Vitamins. 2024;16(24):4360. pmid:39770980 - 42.
Ghalichi F, Molani-Gol R, Ehsani N, Khajebishak Y. A Systematic Evaluate and Meta-Evaluation of the Influence of Cornus mas L. on Anthropometric Indices and Physique Composition. Meals Sci Nutr. 2025;13(7):e70404. pmid:40666824 - 43.
Yang G, Yang L, Liu Q, Zhu Z, Yang Q, Liu J, et al. Protecting results of cyanidin-3-O-glucoside on BPA-induced neurodevelopmental toxicity in zebrafish embryo mannequin. Comp Biochem Physiol C Toxicol Pharmacol. 2023;264:109525. pmid:36410639 - 44.
Chen Q, Chen W, Zhang B, Xue L, Li F, Zhang L, et al. Hesperetin mitigates adipose tissue irritation to improve obesity-associated metabolic well being. Int Immunopharmacol. 2025;149:114211. pmid:39929097 - 45.
Solar D, Wang W, Fan Q, Wang X, Xu X, Jiang W, et al. Protecting Results of Black Rice Anthocyanins on D-Galactose-Induced Renal Harm in Mice: The Position of Nrf2 and NF-κB Signaling and Intestine Microbiota Modulation. Vitamins. 2025;17(3):502. pmid:39940360 - 46.
Music H, Shen X, Zhou Y, Zheng X. Black rice anthocyanins alleviate hyperlipidemia, liver steatosis and insulin resistance by regulating lipid metabolism and intestine microbiota in overweight mice. Meals Funct. 2021;12(20):10160–70. pmid:34528983 - 47.
Hardie DG. AMPK: a goal for medicine and pure merchandise with results on each diabetes and most cancers. Diabetes. 2013;62(7):2164–72. pmid:23801715 - 48.
Williamson G, Manach C. Bioavailability and bioefficacy of polyphenols in people. II. Evaluate of 93 intervention research. Am J Clin Nutr. 2005;81(1 Suppl):243S–255S. pmid:15640487 - 49.
Tian L, Tan Y, Chen G, Wang G, Solar J, Ou S, et al. Metabolism of anthocyanins and consequent results on the intestine microbiota. Crit Rev Meals Sci Nutr. 2019;59(6):982–91. pmid:30595029 - 50.
Procházková D, Boušová I, Wilhelmová N. Antioxidant and prooxidant properties of flavonoids. Fitoterapia. 2011;82(4):513–23. pmid:21277359 - 51.
Speer H, D’Cunha NM, Alexopoulos NI, McKune AJ, Naumovski N. Anthocyanins and Human Well being-A Deal with Oxidative Stress, Irritation and Illness. Antioxidants (Basel). 2020;9(5):366. pmid:32353990 - 52.
Xu S, Lu F, Gao J, Yuan Y. Irritation-mediated metabolic regulation in adipose tissue. Obes Rev. 2024;25(6):e13724. pmid:38408757 - 53.
Entezari M, Hashemi D, Taheriazam A, Zabolian A, Mohammadi S, Fakhri F, et al. AMPK signaling in diabetes mellitus, insulin resistance and diabetic problems: A pre-clinical and medical investigation. Biomed Pharmacother. 2022;146:112563. pmid:35062059 - 54.
Wang Y, Zhou Z, Han M, Zhai J, Han N, Liu Z, et al. The anti-inflammatory parts from the efficient fraction of Syringae Folium (ESF) and its mechanism investigation based mostly on network pharmacology. Bioorg Chem. 2020;99:103764. pmid:32222616 - 55.
Zhang H-W, Hu J-J, Fu R-Q, Liu X, Zhang Y-H, Li J, et al. Flavonoids inhibit cell proliferation and induce apoptosis and autophagy by downregulation of PI3Kγ mediated PI3K/AKT/mTOR/p70S6K/ULK signaling pathway in human breast most cancers cells. Sci Rep. 2018;8(1):11255. pmid:30050147 - 56.
Kobayashi N, Ueki Ok, Okazaki Y. Proc Natl Acad Sci U S A. 2011;108(14):5753–8. - 57.
Li S, Hou J, Wang Q, Liu M, Xu X, Yang H, et al. Angong niuhuang wan attenuates LPS-induced acute lung damage by inhibiting PIK3CG/p65/MMP9 signaling in mice based mostly on proteomics. Heliyon. 2023;9(9):e20149. pmid:37810062 - 58.
Joshi S, Liu KX, Zulcic M, Singh AR, Skola D, Glass CK, et al. Macrophage Syk-PI3Kγ Inhibits Antitumor Immunity: SRX3207, a Novel Twin Syk-PI3K Inhibitory Chemotype Relieves Tumor Immunosuppression. Mol Most cancers Ther. 2020;19(3):755–64. pmid:31974273 - 59.
Cheng Z, Tseng Y, White MF. Insulin signaling meets mitochondria in metabolism. Tendencies Endocrinol Metab. 2010;21(10):589–98. pmid:20638297 - 60.
Patergnani S, Marchi S, Rimessi A, Bonora M, Giorgi C, Mehta KD, et al. PRKCB/protein kinase C, beta and the mitochondrial axis as key regulators of autophagy. Autophagy. 2013;9(9):1367–85. pmid:23778835 - 61.
Deng Z, Music C, Chen L, Zhang R, Yang L, Zhang P, et al. Inhibition of CILP2 Improves Glucose Metabolism and Mitochondrial Dysfunction in Sarcopenia through the Wnt Signalling Pathway. J Cachexia Sarcopenia Muscle. 2024;15(6):2544–58. - 62.
Cremonini E, Da Silva LME, Lanzi CR, Marino M, Iglesias DE, Oteiza PI. Anthocyanins and their metabolites promote white adipose tissue beiging by regulating mitochondria thermogenesis and dynamics. Biochem Pharmacol. 2024;222:116069. pmid:38387526













